保良局廖烈正幼稚園
Po Leung Kuk Thomas Liu Lit Ching Kindergarten
主頁
最新消息
學校簡介
學校資訊
校園動態
聯絡我們
收生資料 Admission
家長園地
主頁
最新消息
學校簡介
學校資訊
校園動態
聯絡我們
收生資料 Admission
家長園地
登
入
»
登
入
»
登入名稱
密碼
登入
«
Eng
中
登入名稱
密碼
登入
最新消息
總覽
特別消息
主頁
最新消息
特別消息
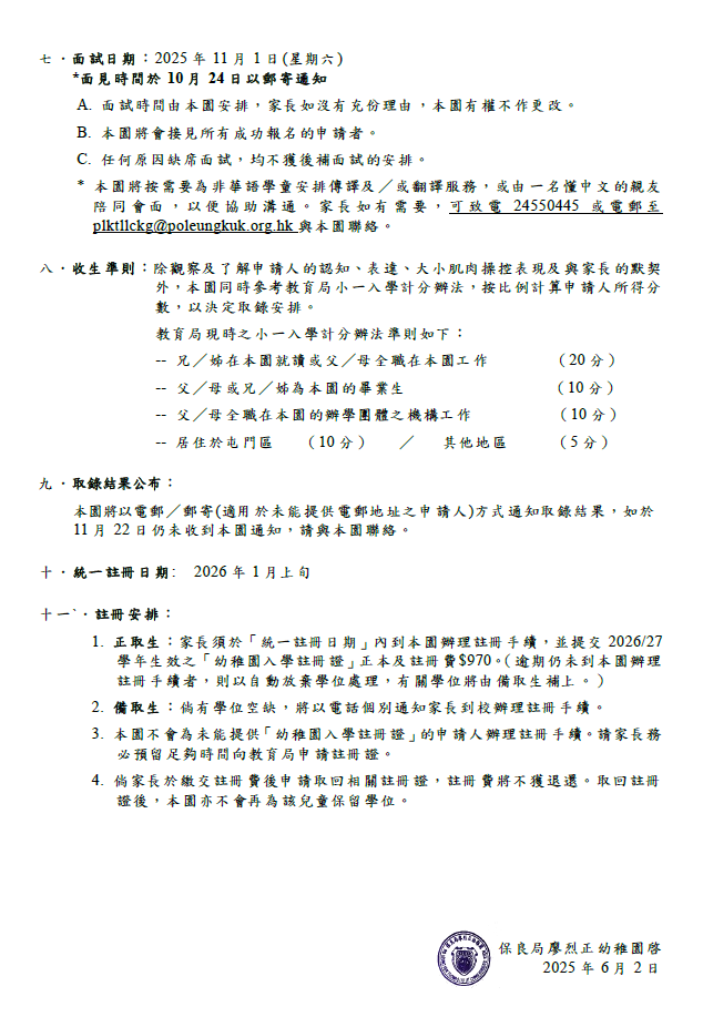
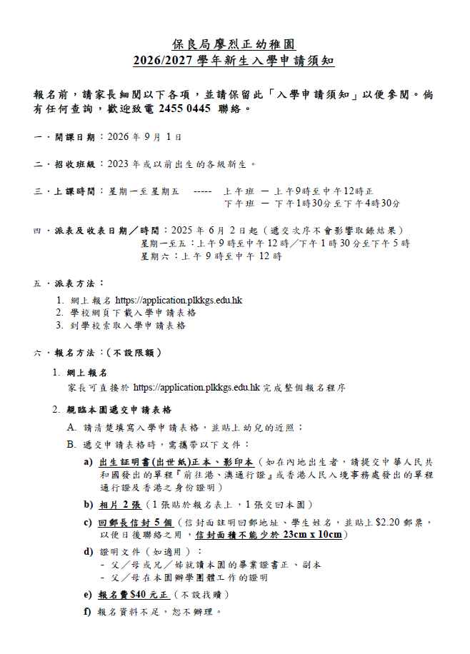
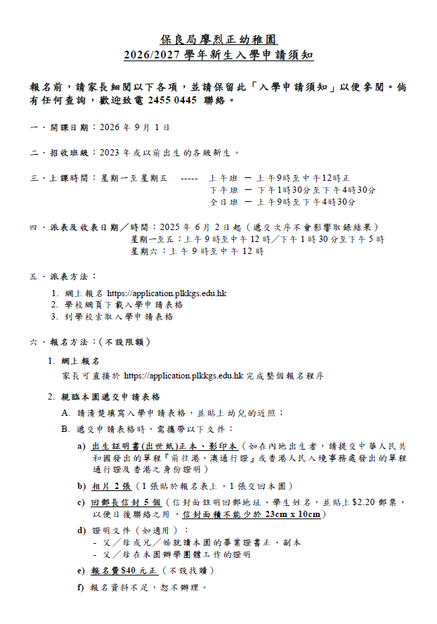
2026/2027 學年新生入學申請須知
特別消息
特別消息
2026/2027 學年新生入學申請須知
16/10/2025
網
上
報名:
保良局聯校招生系統
下一則
返回列表
最新消息
總覽
特別消息