保良局葉吳彬彬幼稚園
PO LEUNG KUK YIP NG BUN BUN KINDERGARTEN
主頁
最新消息
學校簡介
學校資訊
校園動態
聯絡我們
收生資料 Admission
家長園地
主頁
最新消息
學校簡介
學校資訊
校園動態
聯絡我們
收生資料 Admission
家長園地
登
入
»
登
入
»
登入名稱
密碼
登入
«
Eng
中
登入名稱
密碼
登入
學校資訊
駐校社工
支援非華語學童服務
2024-2025年度各級代辦項目參考(以全套訂購計)
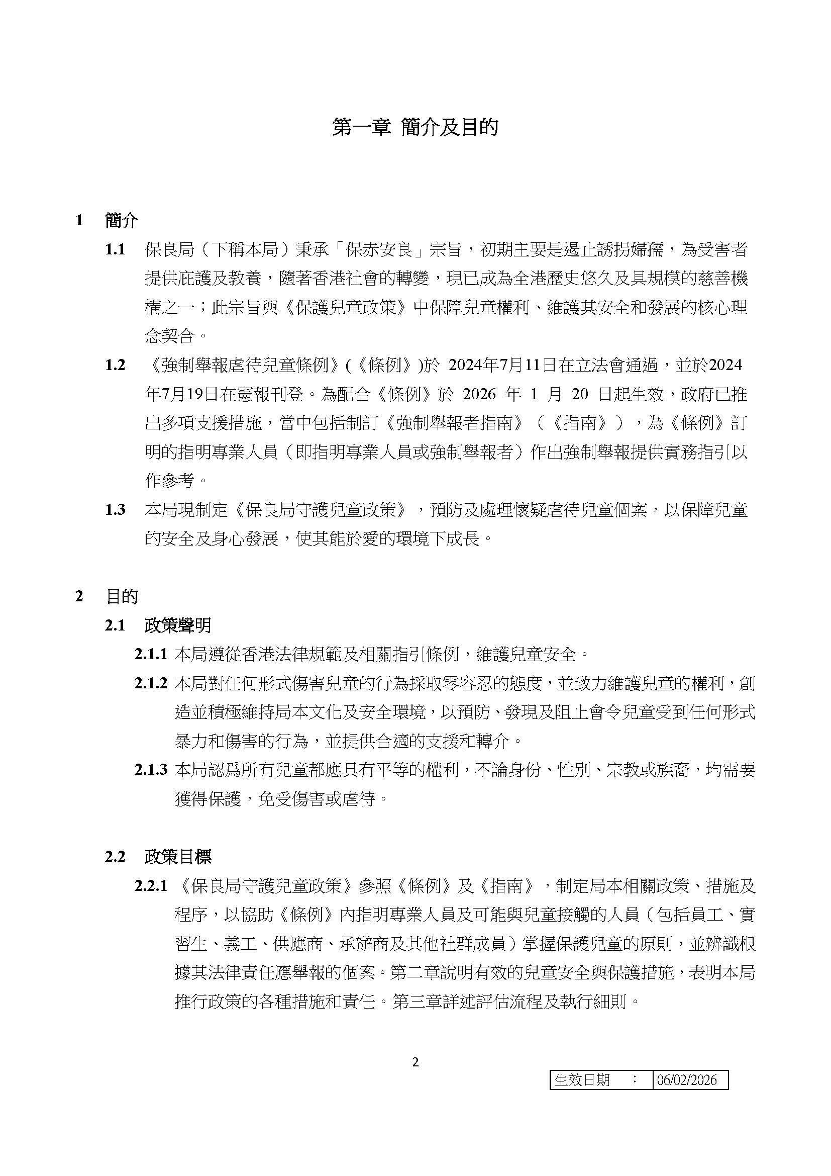
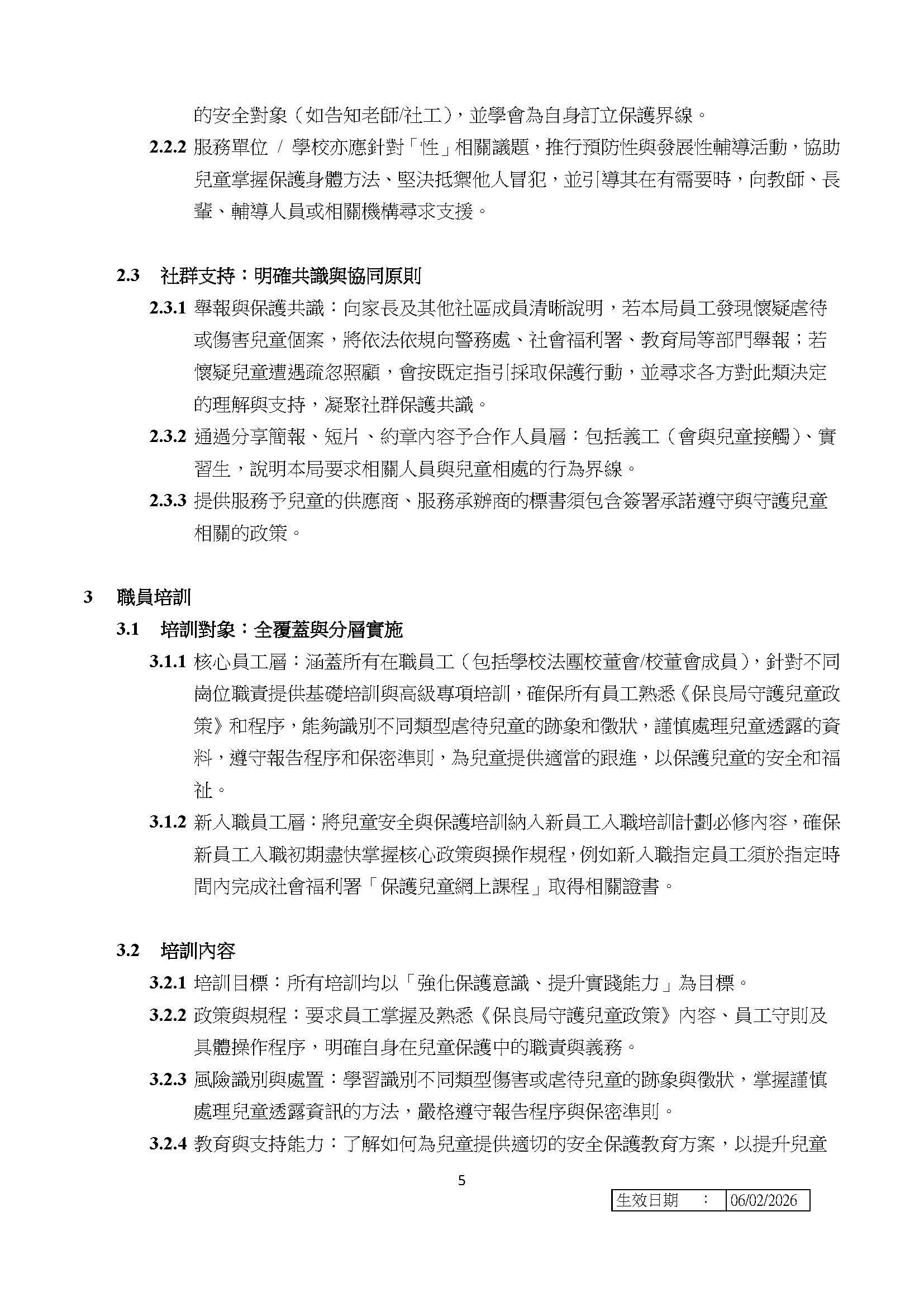
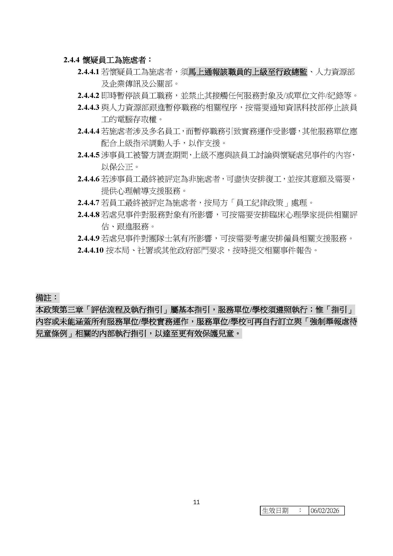
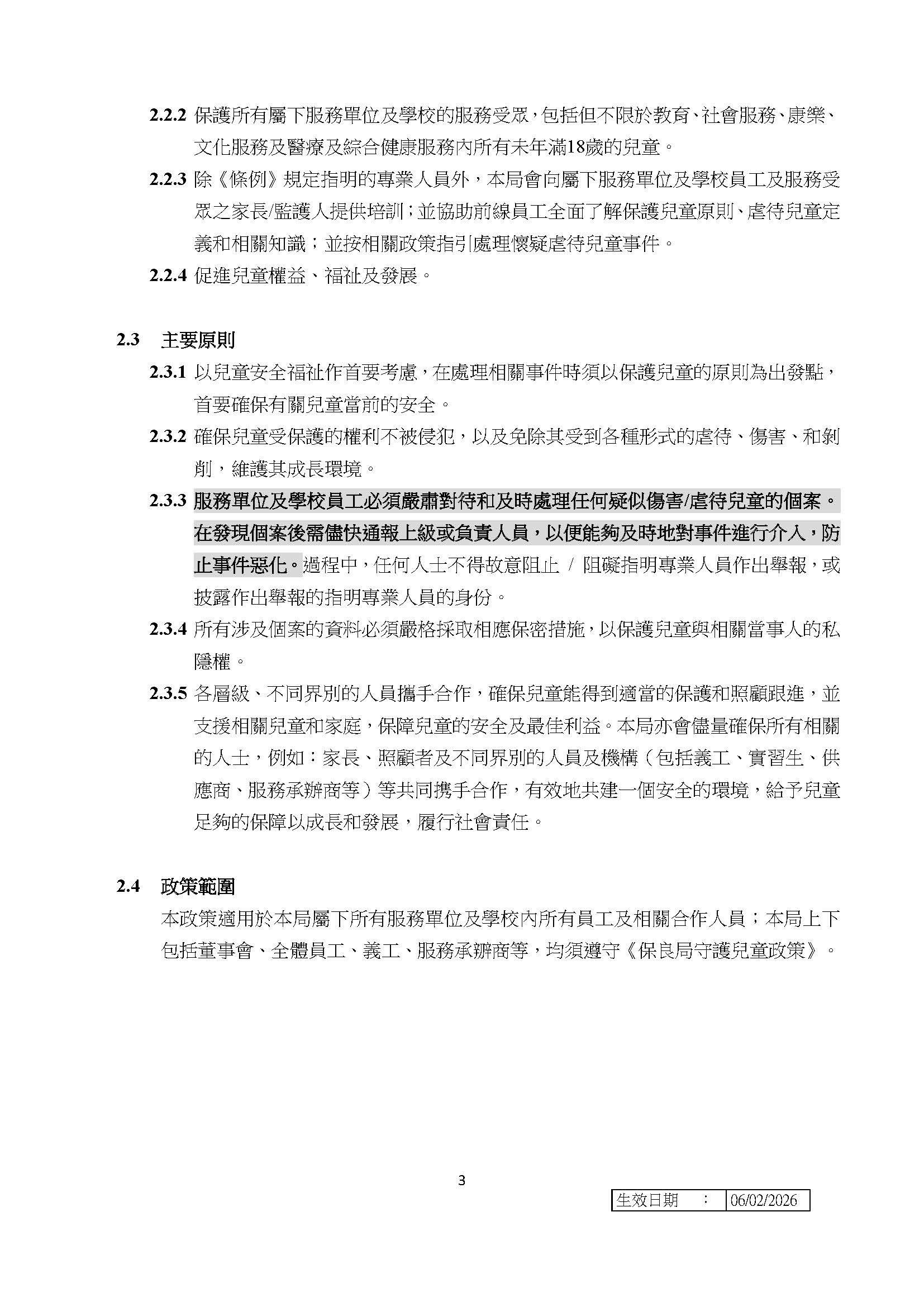
《保良保守護兒童政策》
校車服務
招生須知
主頁
學校資訊
《保良保守護兒童政策》
學校資訊
駐校社工
支援非華語學童服務
2024-2025年度各級代辦項目參考(以全套訂購計)
《保良保守護兒童政策》
校車服務
招生須知