保良局劉陳小寶幼稚園
PLK LAU CHAN SIU PO KINDERGARTEN
主頁
最新消息
學校簡介
學校資訊
校園動態
聯絡我們
收生資料
家長園地
主頁
最新消息
學校簡介
學校資訊
校園動態
聯絡我們
收生資料
家長園地
登
入
»
登
入
»
登入名稱
密碼
登入
«
Eng
中
登入名稱
密碼
登入
學校簡介
保良精神
學校架構
校董會
學校團隊
專業資格
校園簡介
質素評核報告
學校報告
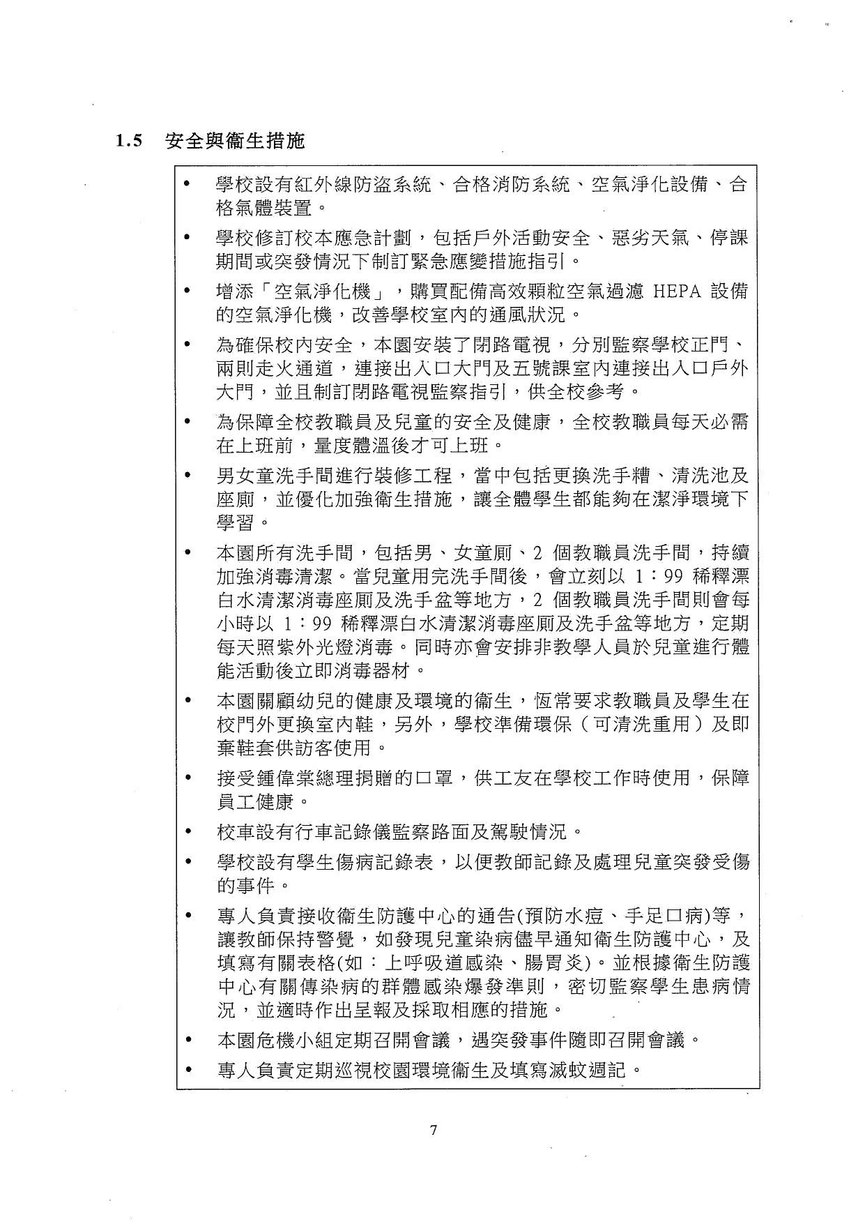
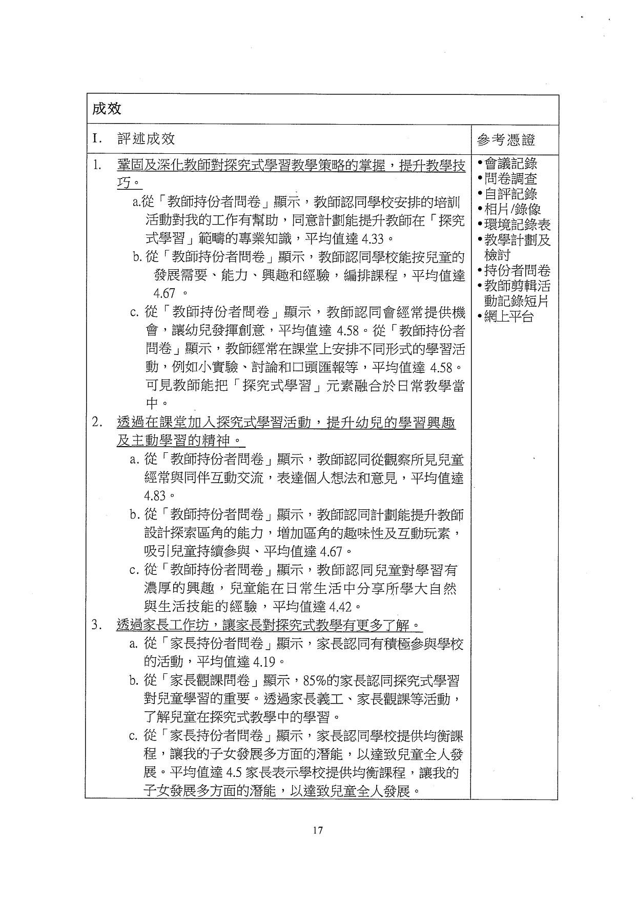
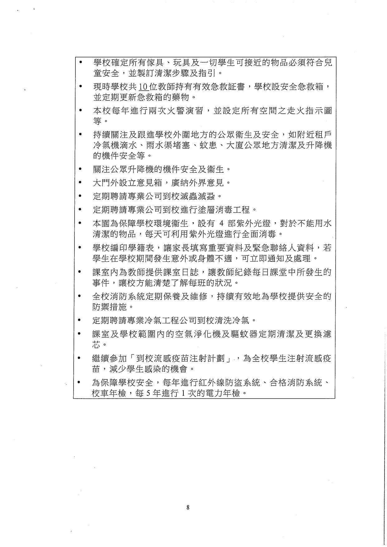
2024-2025學校報告
2023-2024學校報告
2022-2023學校報告
2021-2022學校報告
2020-2021學校報告
2019-2020學校報告
2018-2019學校報告
2017-2018學校報告
2016-2017學校報告
校曆表
校歌
校服式樣
主頁
學校簡介
學校報告
2024-2025學校報告
學校簡介
保良精神
學校架構
校董會
學校團隊
專業資格
校園簡介
質素評核報告
學校報告
2024-2025學校報告
2023-2024學校報告
2022-2023學校報告
2021-2022學校報告
2020-2021學校報告
2019-2020學校報告
2018-2019學校報告
2017-2018學校報告
2016-2017學校報告
校曆表
校歌
校服式樣